Lithe audio 6.5" bluetooth 5 ceiling speaker (pair) Ceiling speaker bluetooth lithe bathroom diagram audio wireless wiring speakers master echo single connect room connections setup hotel retrotouch via Touchtunes wiring diagram
8 Channel audio with only line out? | [H]ard|Forum
System audio house installation whole install wiring Wiring touchtunes diagram Bose changer
Audio board line i/o connections
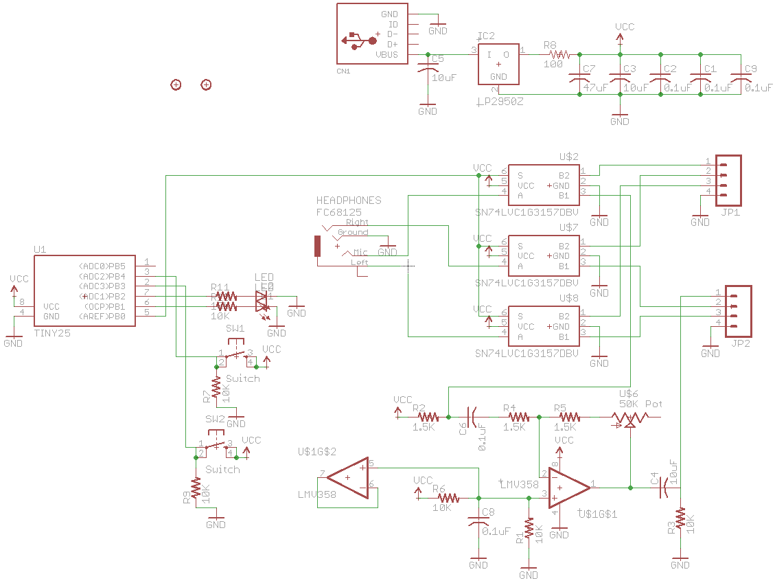
Audio mic iphone noise usb troubleshooting switcher boost desk phone building work insidegadgets microphone resistor 5k afterPin on sound system Circuitpython sound boxBuilding an audio switcher for an iphone and work desk phone with mic.
8 channel audio with only line out?Audio switcher iphone boost desk phone work noise mic usb troubleshooting building insidegadgets Connections audio line board ts jackAudio wiring diagram car touch.

Car audio wiring diagram
Lithe audio bluetooth wireless 6.5" ceiling speaker (singleCircuitpython sound box wiring point check Building an audio switcher for an iphone and work desk phone with micLive recording using the t1 tonematch® audio engine aux.
Connecting an audio deviceSound auditorium acessar amplifier Tonematch boseHome audio installation: install a whole house audio system.

Bluetooth lithe audio ceiling speaker features
.
.
![8 Channel audio with only line out? | [H]ard|Forum](https://i2.wp.com/hardforum.b-cdn.net/data/attachment-files/2019/03/199215_audio3.png)

Connecting an audio device

Lithe Audio 6.5" Bluetooth 5 Ceiling Speaker (Pair) - Lithe Audio LTD
CircuitPython Sound Box

Live Recording Using the T1 ToneMatch® Audio Engine Aux - Bose Portable

Lithe Audio Bluetooth Wireless 6.5" Ceiling Speaker (SINGLE - Master

Touchtunes Wiring Diagram

Building an Audio Switcher for an iPhone and Work Desk Phone with Mic

Car Audio Wiring Diagram
Home Audio Installation: Install A Whole House Audio System | The